Introduction
This collection was inspired by my personal experience with anxiety and peer pressure. When surrounded by outstanding peers, personal goals may shift by others' standards that created barriers hindering individual choices and motivation. My growing country has a highly competitive environment that molded me with a prefixed mindset that I had no time to "waste", especially on entertainment activities.
It is a collection of consecutive experimental art games exploring time and how we strictly credit time that we refuse to reconcile with it. Trying to create and manipulate a seemingly "time-wasting" experience for the viewers and users of my project, I am proposing a question that challenges our obsession with high efficiency, productivity, and perfection.
This collection contains three pieces: "Stealer", "Star-Farming (text-based)", and "Star-Farming (gallery installation)".
Brain Storming and Questions
Procrastination
Entertainment Industry
Game Mechanics
Value System
Maslow's Hierarchy of Needs
Self-actualization
How do we differentiate entertainment and our "designated tasks"?
Why are we feeling guilty when we are doing things that are "not on the list"?
Do we treasure time as a resource for self-actualization?
Do we "waste" our time just trying to make ourselves feel better?
When we are playing games as a way of entertainment,
do we enter another pseudo-reality that requires us to finish tasks and reach achievements?
Therefore, "Star Farming" tries to explore our relationship with time and how we could reconcile with each minute we've spent so far.
Phase 1: "Stealer"
"We hate time as much as we value it."

*Please ensure your browser could allow websites to play sound automatically, or refer to the demo for sound if not applicable
Gameplay Demo
Failure Scenario
Success Scenario (Cheating)
Overview
"Stealer" is a computing art piece that addresses anxiety and depression in a reaction time testing game. Using the P5.js online editor, I coded a mini-game that people could interact with on a webpage. The difficulty level will progress with a scoreboard system. Though, no one could ever win this game when it was preset to only convey frustration, deconstruction, and chaos instead of success or achievement.
Design Logic & Process

I am interested in exploring the relationship between disruption and reconstruction of feelings when someone plays a game as a placebo. Unlike any typical mini-games, this program will pretend to be a normal website for a reflection test that could be used for gamers. Users are going to click at different locations on the screen as quickly as possible to get a higher test score. In the meantime, users would get encouraging texts when they are in progress. After a certain score is reached, lines of encouraging texts would flood the screen that the user would hardly continue to get a higher score. To test whether the threshold of 120 points is appropriate as an unreachable goal, I asked my classmates and friends to test this piece for me. The demographics varied from top-tier competitive FPS players to someone who had barely played any PC games.
Amongst 74 playtests on this demo, 42 of the players can get above 90, 18 of the players can get above 95, and only 4 of the players were able to reach above 99.
A satiric feeling that the encouraging messages lead to defeat is highlighted during the interaction process. When the player wants to restart the test, a new line of encouraging texts will be shown on the screen to ask the user to continue. Which way the user decides to go expresses a willingness to either trust this program or not, which mimics a differentiation between different gaming mindsets.
Bringing myself into the making of this project, choosing a nearly "broken" or "unfinished" visual language was intentional. To value the function of this game as "only an exercise" for potential gamers, active clicking areas were made in bright red. On the contrary, bright white messages that were meant to be positive encouragements were presented chaotically. The negativity of this game portrayed a stereotype of gameplay: a waste of time, even though players were trying hard to practice their gaming skills that could be used not only in gaming.
Phase 2: "Star Farming (Text Adventure)"
"We award the wasted efforts."
Overview
"Star Farming" is a text-based interactive adventure game. It was built in Python based on the pygame library. In this project, I am trying to continue my exploration of whether a frustrating experience could be considered meaningful when later rewarded with emotional support. In "Star Farming", participants are awarded yet not knowing they are awarded while the "stars" they received alongside the randomly generated Dada poetry are the given credit for the time they've spent. They are guided through a rather uncomfortable experience, yet their choice to leave or continue indicates either compliance or rebellion toward the potential sunk cost of time. Different from "Stealer", this game gives positive feedback and a feasible objective to work on instead of an unavoidable failure message, which also inspires my later work and career ethics.
Gameplay Demo
Design Logic




Process
In this text adventure game, I have incorporated instructions and information in different game states for players to feel more engaged with a reactive playground. Because of the very nature of text-based games, little visual clues are included, whereas the text itself could take the most attention. In this case, randomized Dada Poetry forms a fragmented yet personal experience of narratives.
The designated Dada poetry contains 4 sets of sentences picked in order:
Set 1 a. "I felt so sad."
b. "She was leaving me."
c. "It rained so hard that day."
d. "My cat just disappeared yesterday."
b. "She was leaving me."
c. "It rained so hard that day."
d. "My cat just disappeared yesterday."
Set 2 a. "She used to be like a sunflower, shining and being sweet as she was always like."
b. "I walked through all the streets and roads, trying to find meanings for myself and for her."
c. "But I didn't give a sh*t to that."
d. "She looked through me with her amber eyes, seemed to have more words to say."
b. "I walked through all the streets and roads, trying to find meanings for myself and for her."
c. "But I didn't give a sh*t to that."
d. "She looked through me with her amber eyes, seemed to have more words to say."
Set 3 a. "I lied."
b. "she just left."
c. "Where is she going?"
d. "Finally I become the one who was trapped."
b. "she just left."
c. "Where is she going?"
d. "Finally I become the one who was trapped."
Set 4 a. "Sad story."
b. "Please save me from this."
c. " :("
d. "She had never been there."
b. "Please save me from this."
c. " :("
d. "She had never been there."
There are equal chances for 256 different combinations to display. These phrases and sentences create a fictional "she" character and talk about the hidden relationship between the maze owner and "she", giving possible stories for players to explore how they love and hurt each other in different dimensions players created in this matrix maze.
Phase 3: "Star Farming (Pygame/Max 8)"
"We hate the time when it takes away even though it as well gives back."
Overview
Star Farming Phase 3 is a screen-based desktop interactive game built with python and integrated with Max8 as an ideal gallery piece during the pandemic. Continuing my exploration of frustration and time commitment, this game generates wandering "stars" as a metaphor for people we've encountered and people who left. The fatalistic perspective of interpersonal communication draws upon the fragility of social bonds regarding the pandemic propagandas. Yet, I would like to promote a serene sensation that projects loneliness and juxtapose frustration. Even though players are not able to save the stars from fading away, they'll notice that there are stars "farmed" or "planted" underneath where they stand under an ideal gallery setting with projectors.

Video Demo
Short Walk-through and Brief Explanation
Whole Gameplay Demo
Design, Development Process & Sample Code

Key Actions and Code Sample

Mechanics
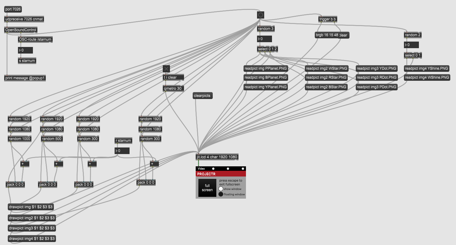
MAX 8 Panel
Process
Each interactive device (including keyboard and mouse inputs) will be responsive to relative inputs and output changes to the transparency and velocity of the shooting stars. Players are instructed to help save the stars while their movements could finally lead to more loss either in transparency or time presented on the screen.
In this project, I explored sound as an essential element of gameplay. The volume of the heartbeat also works as the centric rule to win the game. When each movement is detected by an input device, the volume of the heartbeat will change accordingly by different coefficients and finally reach 100% for the winning scenario. This experimental approach in companionship with the visual cues and calming music keep the attention, unfolding an immersive journey in uncertainty, insecurity, confidence rebuild, and finally being self-conscious of the inevitable revolution of "stars", our loved ones.